价格: ¥ 60.00
测试地址: http://demo.mobantu.com/erphpdown/
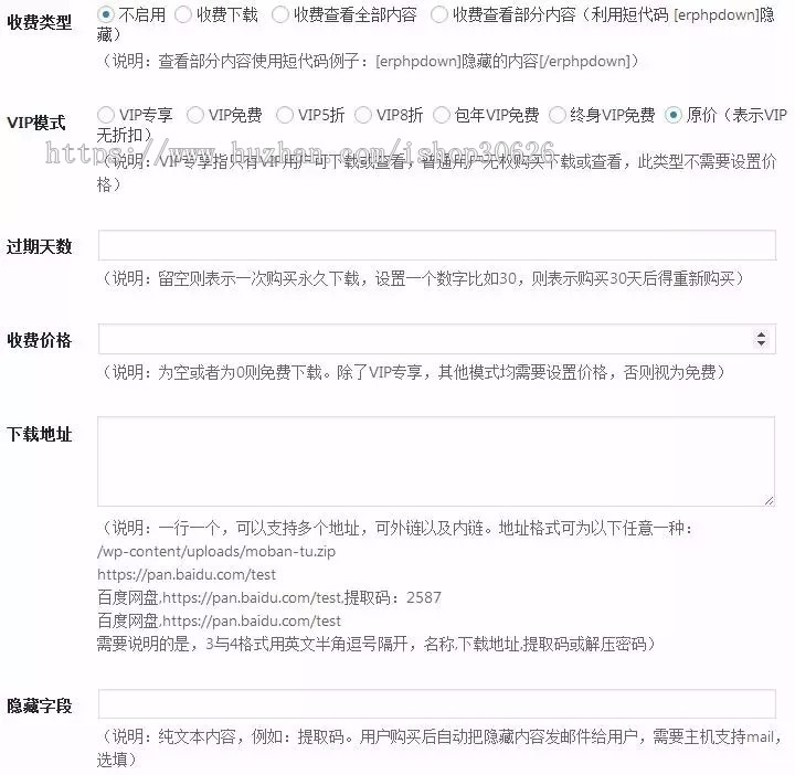
Erphpdown是一款虚拟资源付费下载插件。本插件特点:会员系统,银联/支付宝担保和即时到帐/贝宝paypal支付系统,前端注册和个人资料管理、查看订单信息等,推广提成系统,收费下载系统,下载加密。后续会按具体需要增加更多实用的功能。。
40元您将得到:
温馨提示:
基本功能:









1、自动:标有自动发货的商品,拍下后,在我购买的订单,远程下载出获取(下载)链接;
2、手动:未标有自动发货的的商品,拍下后,卖家会收到邮件、短信提醒,也可通过QQ或订单中的电话联系对方。
1、源码默认交易周期:2天,请买家在这个期间测试商品以免交易自动确认时间避免损失财产;
2、若上述交易周期双方依然无法完成交易,任意一方可发起追加周期(1~60天)的请求,对方同意后联系酷客淘客服延长。
1、描述:源码描述(含标题)与实际源码不一致的(例:描述PHP实际为ASP、描述的功能实际缺少、版本不符等);
2、演示:有演示站时,与实际源码小于95%一致的(但描述中有"不保证完全一样、有变化的可能性"类似显著声明的除外);
3、发货:手动发货源码,在卖家未发货前,已申请退款的;
4、安装:免费提供安装服务的源码但卖家不履行的;
5、收费:额外收取其他费用的(但描述中有显著声明或双方交易前有商定的除外);
6、其他:如质量方面的硬性常规问题等。
注:经核实符合上述任一,均支持退款,但卖家予以积极解决问题则除外。
1、酷客淘会对双方交易的过程及交易商品的快照进行永久存档,以确保交易的真实、有效、安全!
2、酷客淘无法对如“永久包更新”、“永久技术支持”等类似交易之后的商家承诺做担保,请买家自行鉴别;
3、在源码描述中同时有网站演示与图片演示,且站演与图演不一致时,默认按图演作为纠纷评判依据(特别声明或有商定除外);
4、在没有"无任何正当退款依据"的前提下,商品写有"一旦售出,概不支持退款"等类似的声明,视为无效声明;
5、在未拍下前,双方在QQ上所商定的交易内容,亦可成为纠纷评判依据(商定与描述冲突时,商定为准);
5、因聊天记录可作为纠纷评判依据,故双方联系时,只与对方在酷客淘上所留的QQ、手机号沟通,以防对方不承认自我承诺。
7、虽然交易产生纠纷的几率很小,但一定要保留如聊天记录、手机短信等这样的重要信息,以防产生纠纷时便于酷客淘介入快速处理。
1、酷客淘作为第三方中介平台,依据交易合同(商品描述、交易前商定的内容)来保障交易的安全及买卖双方的权益;
2、非平台线上交易的项目,出现任何后果均与酷客淘无关;无论卖家以何理由要求线下交易的,请联系管理举报。
| 0 (0%) 好评 |
0 (0%) 中评 |
0 (0%) 差评 |