价格: ¥ 45.00
【Javaee毕设】基于ssh的企业车辆管理系统设计与实现(论文+数据库+代码+视频)
该项目数据库文件丢失,30元特价处理
功能描述:
通过计算机,能够直接“透视”车辆使用情况,数据计算自动完成,尽量减少人工干预,可以使用车信息更加规范化、透明化。因此,开发一套高效率,无差错的企业车辆管理系统软件十分必要,因此设计了这个企业车辆管理系统。本系统结构如下:
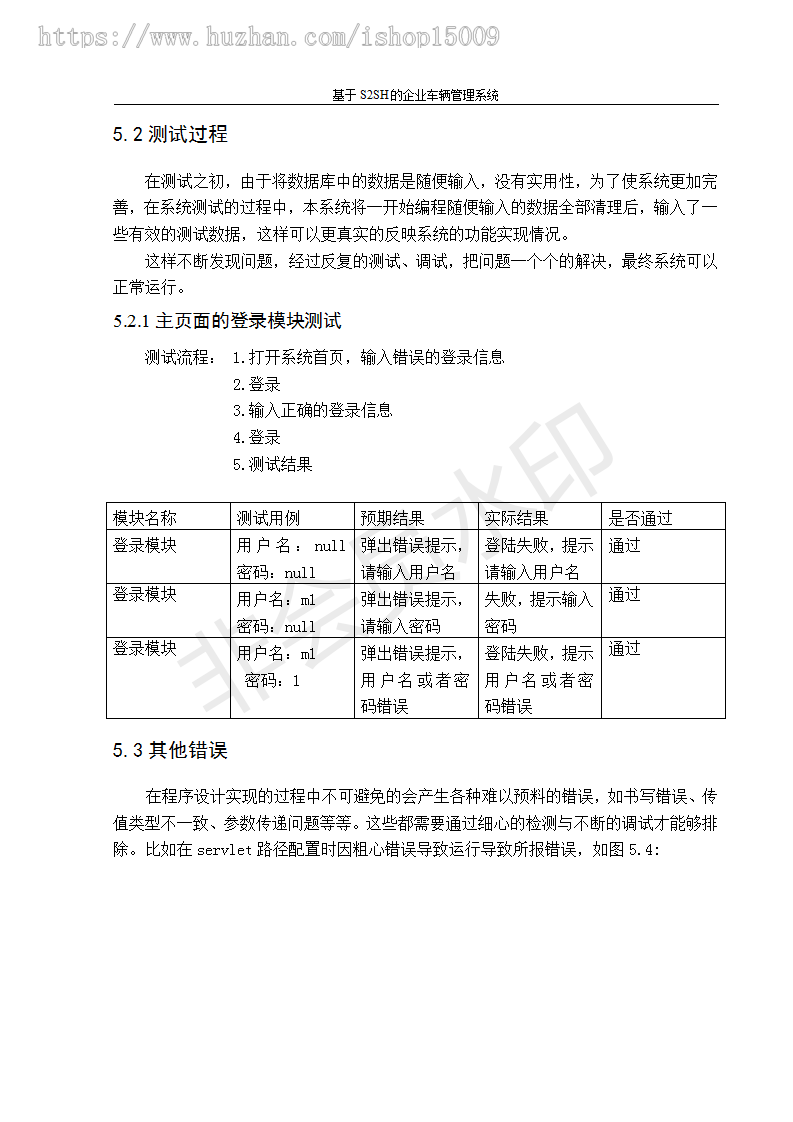
(1) 系统管理模块:
在该模块中定义了管理员信息的管理,其功能包括管理员信息添加、查询、删除等操作。
(2) 车辆信息管理模块:
在该模块中定义了对车辆信息的管理,其功能包括车辆信息的添加、查询、修改、删除等操作。
(3) 驾驶员信息管理模块:
在该模块中定义了对驾驶员信息的管理,其功能包括驾驶员信息的添加、查询、修改、删除等操作。
(4) 出车信息管理模块:
在该模块中定义了对出车情况的管理,其功能包括出车情况的添加、查询、修改、删除等操作。
随着经济的日益增长,车辆作为最重要的交通工具,在企事业单位中得以普及,单位的车辆数目已经远远不止简单的几辆,与此同时就产生了车辆资源的合理分配使用问题。
企业车辆管理系统运用现代化的计算机管理手段,不但可以对车辆的使用进行合理的管理,而且对车辆的使用情况进行跟踪记录,这对于单位车辆责任到人,费用清晰,避免责任混乱、费用虚假等一系列相应问题的解决。系统的主要功能包括:车辆管理、驾驶员管理及出车信息管理。
本系统前台主要使用JSP作为开发语言,后台使用SQServer作为数据库管理系统,开发环境是MyEclipse,服务器采用tomcat,开发出的一个基于Web技术的B/S结构的企业车辆管理系统。
关键词:车辆,管理系统,JSP,B/S结构
With the economy growing, the vehicle as the most important means of transportation in enterprises and institutions, the popularity of the vehicle, the unit has been far more than the number of simple several cars, at the same time it has a vehicle resources rational allocation and use of.
Enterprise vehicle management system the use of modern computer management means, can not only for use in a vehicle for rational management, but also for vehicle usage tracking record for the unit to the vehicle, the responsibility to the people, the cost clear, avoid responsibility confusion, false charges such as a series of problem solving. The main functions of the system include: vehicle management, driver management and vehicle information management.
The front of the system using JSP as a development language, the use of SQServer as a database management system, the development environment is MyEclipse, server using tomcat, developed a Web technology based on B / S structure of enterprise vehicle management system.
Key words: vehicle, management system, JSP, B / S structure









—————本店顾客优惠——————
本店特价云阿里云大品牌服务器:
300/半年,500/年。赠送服务器环境搭建服务。
请勿拿小品牌服务商比价。
下单地址:https://www.huzhan.com/serve/goods4744.html
【半价服务器、解析接口、影视APP开发、无人货架小程序、毕设 联系店长QQ756325647】
【抖音、微博等点赞,评论,转发,关注,大学生网课代看、创业咨询、店长QQ756325647】
店长推荐:TV端原生影视APP
商品地址:https://www.huzhan.com/code/goods201018.html
推荐理由:Google推荐的安卓原生电视APP框架,安卓4.0+,2亿台设备,
0.6亿台年出货量,千亿市场蓝海,多年开发经验。
演示下载地址:https://474b.com/dir/18851794-37308225-192b44

本店声明:
1、部分源码理论无bug,不保证终身可用。从来没有源码程序不需要维护,运维成本远高于开发成本。仿站源码不保证一模一样,部分影视等源码的接口服务不包含在源品范围内。服务器环境配置安装也不包括在源品内。
2.1 源品难免存在bug,只是开发过程中未发现。并不保证售卖过程中不会由于各方因素产生新的bug。本店源码产品存在倒卖,一分钱一分货。本店所有商品定价均符合源码价值。比价者不要打扰了,外面泛滥的有没有售后有没有后门不敢保证。贪小便宜吃大亏。
2.2 关于毕设
毕业设计购买咨询请联系咨询客服顾惘:1092443301
店内【思源毕业设计】可免费提供安装和搭建服务或指导
jsp,asp,Python毕业设计。计算机毕业设计、自动化毕业设计、电子专业毕业设计定制开发联系 思源毕设客服顾惘:1092443301
验证务必填写(否则无法通过):互站思源毕设
本店毕业设计商品列表:http://suo.im/5ke2M5
毕设定制服务:https://www.huzhan.com/serve/goods7476.html
本店毕业设计大作业类商品,自行配置编译器和环境变量,自行安装sql和IDE等。部分项目源码带论文,开题报告,视频教程。由于本地环境配置较为繁琐,仅有简单指导,不包含论文查重降重代写,本地环境配置等相关服务。毕业设计大作业源码二开修改,如需该服务请咨询店长。毕业设计大作业相关商品如拍下前未联系店长,不提供免费的环境配置服务。所有毕设均提供可免费提供源码安装服务(源码安装不包含ide配置,mysql安装等环境配置服务)。毕业设计商品的价格和毕业设计的代码量、UI、模块数量以及该毕业设计流传程度有关。价格较高的源码流传较少,质量好的毕设价格略高,论文仅供参考使用,本科查重无法通过。源码基本都是可用正常运行,但是毕业设计均是由学生提供代码项目质量参差不齐,可能存在部分页面功能缺陷,可自行修改添加功能完成毕设,由于代码的可复制性极强所有毕业设计无重大质量问题不退款望知悉。由于每个高校对毕设要求不同,请确定好需要哪个毕设再下单,不保证每所高校都能成功选题开题,可酌情修改,若因买家自身原因毕业设计重复或者项目不适用等理由一概不支持退款,即无重大质量问题售出不退。拍下毕业设计即为已同意并知悉该内容。如需要代码项目修复和完善属于收费服务。(含有买1送n字样的毕业设计商品,送n 为 赠送java开发全套相关软件安装包+相关软件安装配置视频。本店思源毕业设计的商品全部包安装配置等服务。)
jsp,asp,Python等毕业设计。计算机毕业设计、自动化毕业设计、电子专业毕业设计定制开发联系 思源毕设客服QQ:1092443301
验证务必填写(否则无法通过):互站思源毕设
本店毕业设计商品列表:http://suo.im/5ke2M5
毕设定制服务:https://www.huzhan.com/serve/goods7476.html
3、本店上架源码前均会进行测试,按照环境安装不存在无法运行的可能。若上架后出现bug,属于运维范围。不属于源码重大质量问题。本店酌情免费提供维护或付费维护服务。
4、威胁,恐吓,辱骂本店或利用源码从事违法犯罪行为 ,本店有权保留证据以备移交有关部门并停止任何相关技术服务。
5、数据迁移,服务器环境搭建,美工设计,二次开发等均属于额外付费服务范畴,本店有权按需定价。店内所有售价低于1000元源码均没有免费安装服务赠送,不同源码安装价格不一样。需提前咨询店长,源码都会附带教程。
源品价格只包含对应功能的源码,如需页面或功能调整属于二次开发,本店无义务免费修改。
6、如需开发定制,请提供详细需求文档,确定项目交付周期。开发过程中可能存在各种开发风险(包括不可抗力因素)该风险本店不承担,确定好需求文档和交付时间本店会尽自己义务尽快交付如遇特殊情况会沟通协商解决。开发过程中如遇到特殊问题,本店有权通知买方项目开发资金调整金额,由买方决定是否继续开发。如不继续开发,将交付到该阶段开发出来的源码,因此导致项目不能正常交付风险由买家承担。
7、凡在本店下单的顾客,即视为已知晓以上细则。并同意本店声明。无须一一通知买家或在所有源品备注。谢谢合作。


———————本店顾客礼包及声明结束———————
向店长咨询时请勿废话“在吗”、“在不在”,请直接提供商品名进行咨询。

1、自动:标有自动发货的商品,拍下后,在我购买的订单,远程下载出获取(下载)链接;
2、手动:未标有自动发货的的商品,拍下后,卖家会收到邮件、短信提醒,也可通过QQ或订单中的电话联系对方。
1、源码默认交易周期:2天,请买家在这个期间测试商品以免交易自动确认时间避免损失财产;
2、若上述交易周期双方依然无法完成交易,任意一方可发起追加周期(1~60天)的请求,对方同意后联系酷客淘客服延长。
1、描述:源码描述(含标题)与实际源码不一致的(例:描述PHP实际为ASP、描述的功能实际缺少、版本不符等);
2、演示:有演示站时,与实际源码小于95%一致的(但描述中有"不保证完全一样、有变化的可能性"类似显著声明的除外);
3、发货:手动发货源码,在卖家未发货前,已申请退款的;
4、安装:免费提供安装服务的源码但卖家不履行的;
5、收费:额外收取其他费用的(但描述中有显著声明或双方交易前有商定的除外);
6、其他:如质量方面的硬性常规问题等。
注:经核实符合上述任一,均支持退款,但卖家予以积极解决问题则除外。
1、酷客淘会对双方交易的过程及交易商品的快照进行永久存档,以确保交易的真实、有效、安全!
2、酷客淘无法对如“永久包更新”、“永久技术支持”等类似交易之后的商家承诺做担保,请买家自行鉴别;
3、在源码描述中同时有网站演示与图片演示,且站演与图演不一致时,默认按图演作为纠纷评判依据(特别声明或有商定除外);
4、在没有"无任何正当退款依据"的前提下,商品写有"一旦售出,概不支持退款"等类似的声明,视为无效声明;
5、在未拍下前,双方在QQ上所商定的交易内容,亦可成为纠纷评判依据(商定与描述冲突时,商定为准);
5、因聊天记录可作为纠纷评判依据,故双方联系时,只与对方在酷客淘上所留的QQ、手机号沟通,以防对方不承认自我承诺。
7、虽然交易产生纠纷的几率很小,但一定要保留如聊天记录、手机短信等这样的重要信息,以防产生纠纷时便于酷客淘介入快速处理。
1、酷客淘作为第三方中介平台,依据交易合同(商品描述、交易前商定的内容)来保障交易的安全及买卖双方的权益;
2、非平台线上交易的项目,出现任何后果均与酷客淘无关;无论卖家以何理由要求线下交易的,请联系管理举报。
| 0 (0%) 好评 |
0 (0%) 中评 |
0 (0%) 差评 |







![[柒瑞]小视频 v9.0 全网VIP解析( 限时特惠¥22)·Discuz!插件](/upload/products/201905/18/0923415cdf5e9d280564d8FM3_t.jpg)

